长桥证券(香港)注册和使用教程
长桥证券(香港),港、美股终身免佣,新用户可领取HK$1138奖励。
本文介绍注册流程、如何领取新户奖励以及主要功能的使用。(本文截图较多,如加载缓慢请耐心等待或尝试刷新)
一、简介
根据长桥证券官网的介绍,长桥证券在香港、美国、新加披、新西兰拥有证券相关业务牌照,接受香港证监会、美国证监会、美国金融业监管局、新加披金融管理局等的监管。请自行鉴别真伪、自行承担风险。
新用户(指2025/04/01之前在长桥的任何账户均无入金、转仓记录的用户)在2025/04/01至2025/04/30期间累计净转入资产(现金入金+股票转仓)达标的,可在达标后的3个工作日内收到相应的奖励:
| 达标条件 | 达标奖励 | 备注 |
|---|---|---|
| 累计净转入资产达到等值1万港币 | 港美股终身免佣卡 88港币股票现金卡 |
- |
| 累计净转入资产达到等值2,500美元 | 400港币股票现金卡 现金打新手续费全免 4%+货币基金认购资格 |
- |
| 累计净转入股票(不含现金入金)达到等值1万美元 | 额外再奖励500港币股票现金卡 | - |
1、通过阿猪的邀请链接或者邀请码
JYPSMW注册并满足上述任一达标条件,可联系阿猪领取额外的100港币奖励。
2、如果入金留存1个月,并且期间有交易,阿猪额外再奖励50港币。
二、注册流程
提前准备:
1、香港银行或海外券商的存量用户证明,或者海外IP地址。
2、一个可以向香港汇款的银行账户,用于入金。建议优先使用香港的银行。
注:网站、APP中的界面、流程、功能等可能会随着时间推移而变化,本文的内容仅供参考。
1、注册账号
打开邀请链接,进入注册页面。点击页面最下方的“注册登录”按钮。
也可直接从Google Play Store或者Apple APP Store下载
长桥APP,通过APP注册,流程是一样的。但不要忘记手动填写邀请码JYPSMW,否则无法领取阿猪的奖励。
接下来进入“登录/注册”界面。
输入自己的手机号,点击“请输入验证码”旁边的“获取验证码”按钮。然后在“请输入验证码”一栏输入收到的短信验证码,勾选“我已阅读并同意服务协议…”,点击“登录”按钮。

2、上传证件
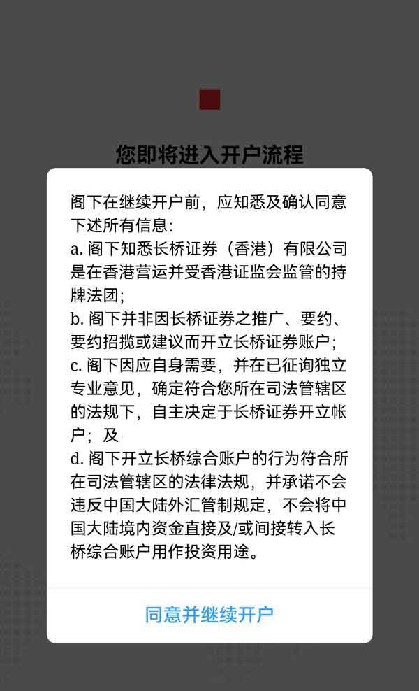
接下来会看到如下图所示的提示,点击“同意并继续开户”。

接下来会提示我们准备好身份证和内地银行卡(用于对中国大陆用户进行身份验证,不用于出入金)。点击“立即开户”按钮。

接下来按照页面的提示上传自己的身份证照片正面和反面。如果你需要使用其他证件,请自行选择相应的证件签发国。

对于中国大陆用户,还需要证明自己是(1)海外券商或者香港银行的存量客户,或者(2)当前在中国大陆之外居住、生活。
对于第一种方法,需要上传一份2024年06月01日之前的海外券商或者香港银行的日/月结单或者开户证明。
对于第二种方法,需要使用非中国大陆的IP访问注册页面,或者授权该页面获取位置信息,证明自己在海外。

3、填写个人信息
接下来是填写个人基础信息、职业信息、资产信息、投资信息等,按照要求如实填写即可。

接下来是风险披露。勾选页面底部的“本人已经详细了解…”,点击“下一步,确认信息”。

接下来进入“确认信息”页面。核对信息是否无误,如果信息正确,则点击“下一步,身份认证”按钮。

4、身份认证
接下来进入“身份认证/验证银行卡”页面。
首先会弹出一个“电子认证服务条款”,点击“确认并同意前述条款”。
接着填写自己的中国大陆银行卡的卡号、银行预留手机号等信息。完成后,点击“下一步,人脸验证”按钮。

此处的银行卡号仅用于通过比对银行信息进行身份认证,不用于出入金。
接下来进入“身份认证/人脸验证”页面。点击“开始录制”按钮,将手机摄像头对着自己的面部录一个3秒左右的视频。验证通过后,点击“下一步,签名”按钮。

接下来进入“身份认证/签名”页面。使用手指在手机屏幕上写下自己的名字,点击“完成”按钮。

接下来会提示我们耐心等待审核,通常一个工作日内即可完成审核。

三、确认邀请关系
在首次入金之前,需要确认是否已经与阿猪绑定邀请关系,否则无法领取阿猪的渠道奖励。
从Google Play Store或者Apple APP Store下载并安装长桥APP,然后使用先前注册的账号登录长桥APP。也可从长桥证券的官网下载APK文件或者PC客户端。
在APP中依次点击“我的” - “邀请好友” - “绑定/更改邀请关系”,检查“入资邀请人”一栏是否已成功绑定阿猪。如未成功绑定,则需点击“绑定”按钮,输入阿猪的邀请码JYPSMW。

四、入金
入金的本质是向长桥证券的对公账户进行转账,该账户开立在工银亚洲。香港的券商没有“三方存管”的概念,客户的资金都是存放在券商的对公账户内的。
1、选择入金币种
在APP中依次点击“资产” - “存入资金”,接着选择入金币种。目前支持港币和美元。

2、选择入金银行
选择银行所在的国家/地区。

接下来选择入金的银行。

3、选择入金方式
如果你是从香港本地的银行进行入金,则可以选择eDDA快捷入金、FPS(转数快)、网银转账、支票转账、银证转账等方式;如果你是从香港之外的银行进行入金,则只支持电汇的方式。

在本文中,阿猪仅以常用的eDDA、FPS、网银转账为例进行演示,其他方式请读者自行尝试。
1、请务必使用本人的同名银行账户,否则券商会拒绝为你入金。
2、通过香港的银行入金美元,长桥不收取任何费用,但是工银亚洲会收取约1.3美元/笔的手续费(香港的许多银行都会对非港币入账收取额外的手续费)。
3、阿猪建议使用香港的银行,可以零成本出入金港币。
4、eDDA快捷入金
首次使用eDDA(Electronic Direct Debit Authorization,电子直接扣款授权)快捷入金需要先进行一次授权,后续使用无需重复授权。
如下图所示,依次填写银行账户信息,勾选“本人已阅读并同意…”,然后点击“确认授权”按钮。

接下来,页面会提示我们“信息提交成功”。一般一两分钟分钟左右即可完成授权,完成授权后APP内会有推送消息进行提示。
再次重复前边的步骤,选择通过完成授权的银行账户进行eDDA入金。如下图所示,这次已经不需要进行授权了,直接输入入金的金额,然后点“确认存入”按钮即可完成入金。资金一般是实时到账。

5、FPS入金
FPS(Faster Payment System,快速支付系统)是香港本地的一种主流支付系统。
下图是通过FPS向长桥证券转账的收款人账号信息。

打开自己的银行APP,进入FPS转账的页面,填写长桥证券的FPS ID和转账备注,然后发起转账。
1、请务必填写转账备注,否则需要人工审核,会极大的影响入金的效率。
2、不同银行APP的操作界面不尽相同,但操作流程基本相似,一般都是先添加收款人信息,然后再发起转账。此外一些银行的FPS转账可能会叫其他名称,比如南洋商业银行叫“快速转账”,如果找不到FPS转账功能请留意相似的名称。
在银行APP完成操作后,回到长桥APP,点击“立即上传汇款凭证”按钮,上传银行汇款成功的页面截图,然后点击“提交”按钮。资金一般是一分钟左右到账。
在填写了转账备注的情况下,理论上无需上传汇款凭证亦可完成FPS入金。
6、银行转账
下图是向长桥证券进行银行转账的收款人账号信息。

打开自己的银行APP,进入转账的页面,填写长桥证券的收款信息和转账备注,然后发起转账。
1、请务必填写转账备注,否则需要人工审核,会极大的影响入金的效率。
2、不同银行APP的操作界面不尽相同,但操作流程基本相似,一般都是先添加收款人信息,然后再发起转账。
在银行APP完成操作后,回到长桥APP,点击“立即上传汇款凭证”按钮,上传银行汇款成功的页面截图,然后点击“提交”按钮。资金一般是一到两个工作日左右到账。
五、转入股票
1、填写转出信息
在长桥APP中依次点击“资产” - “全部功能” - “转入股票”。
接下来选择股票所属的市场。目前支持转入港股、美股。
接下来填写转出券商的信息,包括券商名称、账户姓名、账户号码。填写完成后,点击“下一步”按钮。
如果转出的券商不在列表中,还需补充提交券商的参与者代号(中央结算编号)、联系方式等(可登录转出券商的APP或者联系其客服获取)。
接下来填写需要转入的股票信息,包括股票代码、数量。填写完成后,点击“下一步”按钮。
确认填写的信息无误后,继续点击“下一步”按钮。
2、通知转出券商
接下来登录转出券商的APP,找到“转出股票”的页面,然后按照提示填写自己在长桥证券的账户信息,通知转出券商咱们要转出股票。
完成上述步骤后,回到长桥APP,点击“我已通知”按钮。一切顺利的话,耐心等待3-5个工作日股票即可到账。

从其他香港券商向长桥证券转入股票,长桥证券不收取转入手续费,但是转出的券商一般会收取转出手续费,具体费率请咨询转出的券商。
六、买卖股票
(略)
七、兑现新户奖励
新用户入金、转仓达标后,会收到股票现金卡、港美股终身免佣卡。有时也会额外发放现金卡。
在长桥APP中依次点击“我的” - “我的卡券”可以看到已经发放的奖励。

1、使用终身免佣卡
港股、美股下单结算时,系统会自动免除佣金,无需用户进行额外的操作。
2、使用现金卡
点击现金卡卡面上的“使用”按钮,系统会自动将对应金额的现金发放至用户的账户。
3、使用股票现金卡
买入股票、ETF时,下单页面会自动显示出可抵扣的金额。
下单时仍需全额支付款项,待完成清算后,抵扣的金额会自动返还到用户的账户。
注:货币基金等部分品种不支持使用股票现金卡,此时下单页面不会显示可抵扣金额。
八、出金
在长桥APP中依次点击“资产” - “全部功能” - “提取资金”。
依次选择提款的币种、收款的银行账户,输入提款的金额,然后点击“确定提取”按钮。接着耐心等待即可。
1、出金至香港的本地银行,通常一个工作日内即可到账。长桥不收费,但出金美元时,部分收款银行会对非港币收取入账手续费。
2、出金至海外的银行是以电汇的形式进行,通常3至7个工作日到账。长桥不收费,但汇出行会收取140港币的固定费用,需由用户承担。如果有中转行,中转行费用也由用户承担。此外一些收款行可能会对国际汇款或者非本币收取入账手续费。

